Binary Clock Kit Build Instructions
Binary Clock Kit - Build Instructions
Overview and Setup Instructions
Assembly Details
Most of the components that are installed in this clock can be installed in either orientation. There are a few components to watch out for…
-
ICs - Ensure both ICs are installed with the dimple facing to the left side of the clock as seen below.
-
USB Socket - The USB socket should be installed on the back side of the board. Important - Be careful not to get the USB too hot or you may melt and short out the inside of the socket! Also ensure that there are no solder bridges between any of the pins.
-
LEDs - Ensure LEDs are installed with the negative side connected to the flat side of the silk screen on the board. The positive side of the LED, (longer leg), should be inserted in the hold opposite from the flat side
-
+5v and GND Test Points - Voltages can be tested from the bottom of R21 and the time change button.
-
Legs may require a drop of glue if they feel loose.




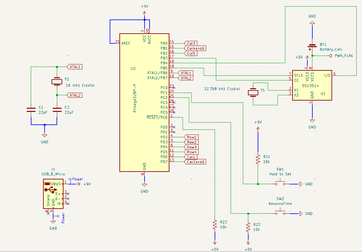
Circuit Schematics


Operation
Try to avoid touching the solder points on the back side of the clock board while it is plugged in and running. Touching the solder pins on the back may sometimes cause the clock display to turn off. The clock will still be keeping time, just the LEDs will be off. If this happens, disconnect the power plug and plug it back in to restart the LEDs.
Buy Kit Here
https://bsgelectronics.com/binary-clock-kit
https://www.ebay.com/itm/167426689498
Troubleshooting
If you notice a problem where the clock appears to be running too fast or skips numbers, this may be a problem with the 32.768 kHz crystal starting incorrectly. Usually this can be fixed by disconnecting the power and the battery and allowing the clock to sit for a few minutes. Typically you should not need to do anything further, but if this problem continues, you can fix it by adding 2x 22pF capacitors between the crystal legs and ground.
